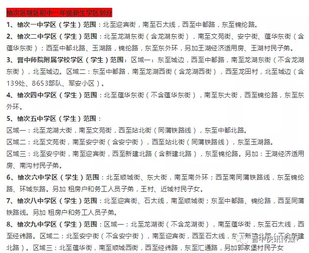
榆次:20所小学、12所中学,学区划分曝光! 直播晋中
扫描到手机,新闻随时看
扫一扫,用手机看文章
更加方便分享给朋友

9、经纬小学学区(学生)范围
原经纬厂职工子弟,另加
区域一:东至经纬北路、经纬南路(含经纬北路、经纬南路),西至城边,南至城边,北至蕴华街。
区域二:东至诚信路(不含诚信路),西至银泰路(不含银泰路),北至城边,南至迎宾西街(含迎宾西街)。
区域三:东至经纬北路,西至银泰路,北至迎宾西街,南至蕴华街。
10、窑上小学学区(学生)范围
原窑上村民子弟,另加
区域一:东至同蒲铁路线,西至汇通路,南至顺城街,北至迎宾街(不含迎宾街)。
区域二:东至汇通路,西至经纬北路(不含经纬北路),南至柳西西二巷(含柳西西二巷),北至迎宾街(不含迎宾街)。
11、晋华小学学区(学生)范围
区域一:东至正太街,西至同蒲铁路线,南至蕴华街(含蕴华街),北至迎宾街。
区域二:东至中都路,西至诚信路(含诚信路),南至迎宾街(含迎宾街),北至安宁大街(不含安宁大街、安宁村民子弟)。
12、道北西街小学学区(学生)范围
铁路职工宿舍,另加
区域一:东至中都路,西至正太街,南至石太铁路线,北至迎宾街(不含迎宾街)。
区域二:东至正太街,西至同蒲铁路线,南至石太铁路线,北至蕴华街(不含蕴华街)。
13、太行小学学区(学生)范围
区域一:东至锦纶路(不含机筑处宿舍),西至中都路,南至蕴华街(不含蕴华街),北至安宁大街。
区域二:东至东外环,西至锦纶路,南至安宁东街,北至文苑东街(含文苑东街)。
14、五处小学学区(学生)范围
三局怡园小区、锦东小区、锦西小区,另加
区域一:南至石太铁路线,西至139铁路专用线,东至锦纶路,北至蕴华街(含蕴华街)。
区域二:南至石太铁路线,西至锦纶路,北至蕴华街(不含蕴华街),东至城边。
15、锦纶路小学学区(学生)范围
西至锦纶路,南至蕴华街(含蕴华街),东至城边,北至安宁东街。
16、逸夫小学学区(学生)范围
南至安宁大街(含荣军疗养院疗养人员后代),西至中都路,北至龙湖大街(含龙湖大街),东至锦纶路;另加:王湖经济适用房、王湖村民子弟。
17、安宁小学学区(学生)范围
安宁村民子弟,另加 南至安宁大街(含安宁大街),西至城边,东至中都路,北至文苑街(含文苑街)。
18、高师附校学区(学生)范围
南至文苑街(不含文苑街)、龙湖大街,西至城边,北至城边(不含王湖经济适用房),东至中都路、城边。(不含安宁村民子弟、中都路以东的龙湖大街)
19、潇河湾小学学区(学生)范围
大东关、小东关村民子弟,另加
区域一:坐落在锦纶南路上的小区、宿舍。
区域二:南至思凤街,西至锦纶南路,北至东大街(含东大街),东至东外环。
20、迎宾西街小学学区(学生)范围
高村、韩村、上营、东营、小赵村民子弟,另加
南至蕴华西街,东至银泰路(含银泰路),北至城边,西至城边。

9、榆次十中学区(学生)范围:北至蕴华西街、顺城西街,南至城边,东至同蒲铁路线,西至汇通路、经纬南路(不含轻机厂、西苑小区市民);另加 租房户和务工人员子弟。
10、经纬中学学区(学生)范围:经纬路以西、经纬厂区(含轻机厂、西苑小区市民)另加租房户及居住在经纬厂宿舍、郭家堡村的外来务工人员子女,荣村、张超村民子女。
12、三水学校学区(学生)范围:本厂区的居民子弟,另加居住在文教城的务工人员子女。
注: 以上为2018年学区划分

来源:直播晋中
版权声明:
注重分享,版权归原作者。如有异议请联系我们会及时删除。
声明:本文由入驻焦点开放平台的作者撰写,除焦点官方账号外,观点仅代表作者本人,不代表焦点立场。
 
 
 